
2016年08月12日 11:38 来源:中国侨网 <http://www.chinaqw.com/>
一、展演时间、地点
2016年11月9日-11月12日
深圳华夏艺术中心剧场
二、报名资格
海外华侨华人舞蹈从业者及爱好者均可报名参加。
三、展演作品类别
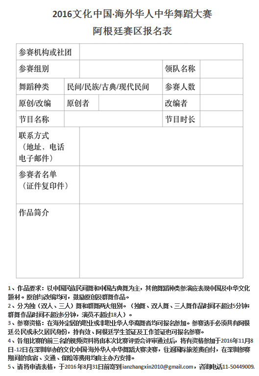
以中国民族民间舞和中国古典舞为主,其他舞蹈种类参演应表现中国及中华文化题材。作品原创与改编均可,鼓励原创及群舞作品。
四、参演组别及数量
1、组别:分为独(双人、三人)舞和群舞两大组别。(独舞、双人舞、三人舞作品时间不超过5分钟;群舞作品时间不超过6分钟,演员不超过18人)。
2、各组别报名作品不限数量,经评审后前来深圳参加展演的节目总数不超过50个(约200人)。
五、奖项设置
每组别设金奖1名、银奖2名、铜奖各3名,优秀表演奖若干名。
六、展演安排
展演活动分三个阶段进行:
1.海外初选(即日起至9月15日):由驻外使(领)馆推荐当地华人文化社团作为承办单位,组织舞蹈展演的海外初选(已挂牌成立的华星艺术团地区,由华星艺术团作为赛事组织单位)。各承办单位将推荐的优秀舞蹈节目视频刻录光盘并填写报名表报送展演组委会(深圳华夏艺术中心)。每张光盘只录制一个参赛节目,光盘上注明作品名称。展演视频要求:带妆,着演出服,不要求灯光、背景等舞美设置。单双三组节目须提供演员个人照,群舞组节目须提供集体照。
2.专家评审(9月15日-9月30日):组织专家小组集中评审各地推荐节目,于9月30日前公告入选展演的节目,并通知入选单位及个人。
3.展演(11月9日-11月12日):参加展演的舞蹈队在深圳集合,展演以现场表演、专家点评、优秀节目汇演的方式进行。初步日程安排如下:
11月9日: 报到,排练
11月10日: 全天排练,第一场展演
11月11日: 全天排练,第二场展演
11月12日: 优秀节目集萃汇演晚会
11月13日: 送行
七、宣传
1、 自展演通知下发之日起,鼓励各地承办单位在当地媒体开展宣传推广;
2、 十月中旬,在北京召开新闻发布会;
3、 在深圳举行展演期间,邀请国内媒体进行采访报道;
4、 深圳电视台《第一现场》跟踪报道;
5、 展演结束后,安排有关媒体对优秀参演人员作专访。
八、费用
参加展演的演职人员国际差旅费用自理,参演服装自备,在深圳期间的食宿交通由主办方安排。每支参演队伍除演员外,限专职领队一人,其他人员行程食宿自行安排。
九、联系方式
阿根廷赛区咨询电话:11-50449009
国务院侨办宣传司
2016年8月9日


转载本网稿件,原则上需要书面授权,不得篡改稿件主题。本网随时有权要求第三方停止侵权行为。
本网所载内容或图片,若涉及侵权,请联系删除。

微信扫一扫

